悬索桥的主缆损坏后,就真的无法维修更换,只能整座桥重建吗?

前些天老T在知乎简单回答了个关于悬索桥的问题,虽然赞同的不少,但评论中质疑者也很多,主要争论的就是悬索桥主缆损坏是否可维修更换。由于老T本身对桥梁建设一窍不通,只能以最基本的文字阅读能力,通过查找严肃的文献资料,争取将这个事情说清。
某大桥火灾事件评论
这个争论的起因是知乎上一个问题:“怎么看待某大桥在清明假期关闭最右侧车道?” 老T此前写了个简单回答:
桥梁建设又被上一课了。谁能想到悬索桥有一天会面临火灾风险。估计以后主缆高度起码得调到10米以上,否则真是无解。目前这个高度,一辆3米高的大车如果在主缆旁边着火,整个主缆搞不好都得换,需要的时间就说不清了。
虽然是个“抖机灵”回答,但也获得了 300 多个点赞,不过评论区里就争得激烈了。有人说“主缆烧坏了强度降低,有暗伤”,有人直接断言“维修成本约等于修不了”,还有人脑洞大开建议“铺水管加喷淋”或“加气凝胶隔热”,甚至有人阴谋论“车是故意停在那烧的”。
最让老T感到惊讶的是,评论里好几个人都说“主缆没法换,封死在锚碇里了,得先拆梁”,或者“换一根得上亿,换不了就重建”。老T一开始也承认自己不懂这个,后来补充了几个吊索更换的例子,比如江阴大桥换了50多根吊索、润扬大桥两个月换了2根索等。但评论又有人质疑“那些是吊索不是主缆”,没办法,老T确实没意识到还有这种区别,于是又找了英国塞文桥换了主缆中间6米索股的资料补充上,终于算是止住了这波争论。
讲白了,这就是典型的网上“外行看热闹”?桥梁这种专业事,包括老T在内大多数人都不懂,但也都想一吐为快,过程中很容易把事情带偏。于是这次老T决定再继续挖挖一下严肃资料,看看这悬索桥主缆到底怎么回事。
悬索桥悬索桥主缆的基本结构
先说说悬索桥主缆长啥样。老T查了交通运输部的桥梁设计规范和一些工程报告,主缆是悬索桥的“脊梁”,由几千根高强度镀锌钢丝平行排列捆绑而成,每根钢丝直径5-7毫米,一根主缆通常有127到271股索股(每股又是一捆钢丝),总直径能到1米左右。外层缠保护丝、涂防腐层,一般设计寿命长达 100 年以上。一般悬索桥就是左右各一根主缆,两端锚固在巨大锚碇里,中间挂吊索吊住桥面。

主缆是否可维修更换?
老T在知网查了十几篇论文,对这个问题主要有三种看法:无法维修更换、维修更换难度极大、可维修更换。
- 主缆无法维修更换
比如,在《大跨悬索桥主缆抗火性能及其防护》这篇文章中,作者多次提到悬索桥主缆无法维修更换,该文章最后结论也是基于主缆无法维修更换,而提出最严格的主缆火灾防护目标:耐火极限 45 分钟、临界温度 300 度。

- 主缆维修更换难度极大
老T查询的多数论文都显示,由于主缆是悬索桥最核心的组成部分,从设计之初就是伴随桥梁寿命终身的,想要更换维修难度极大、成本极高。

- 主缆可维修更换
在老T查询的一些较新的论文中,明显出现了与前边不同的声音。具体来说,就是最近这些年,由于新的主缆锚固技术引入,一些新的悬索桥已经可以实现高效更换主缆索股。
例如,在2025年10月23日(刚好是今天)《中外公路》中的一篇《洞庭溪沅水特大桥缆索及锚固系统设计》文章中,作者提到,目前湖南怀化在建的洞庭溪沅水特大桥,其主缆索股采用了防腐性好、更换效率高的多股成品索锚固系统,可以实现对主缆索股的高效更换。

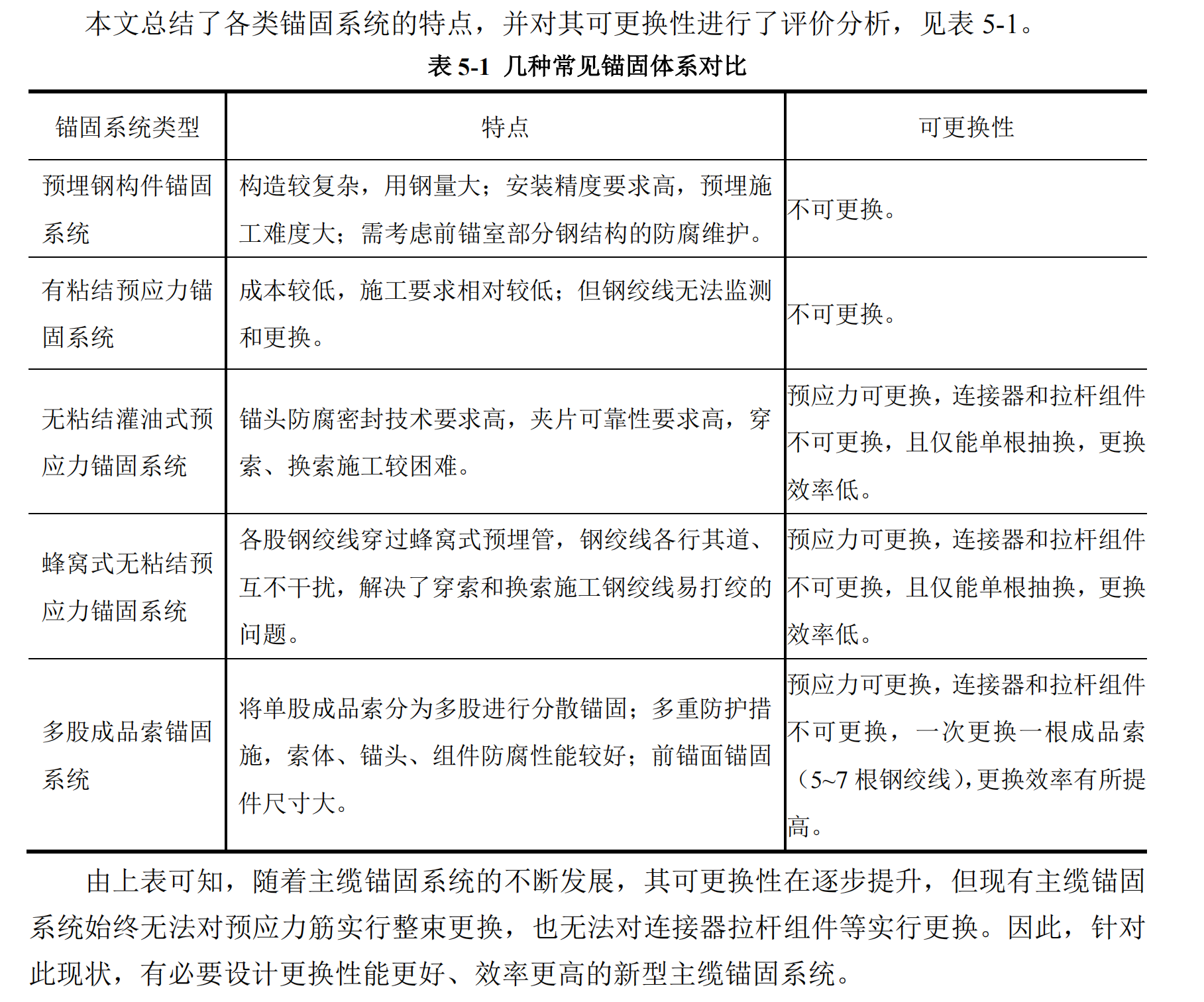
老T进一步查询发现,早在2022年就有一篇东南大学的《超大跨悬索桥重力式锚碇结构及可更换主缆锚固体系研究》,系统分析了原有悬索桥主缆锚固系统的特点,并提出三种新的主缆锚固设计,目标就是实现悬索桥主缆索股的高效更换。

并且,在这篇文章所提出多个新方案之前,作者也对以往悬索桥主缆锚固技术进行总结,指出常见的五类锚固系统中,只有的“预埋钢构件锚固系统、有粘结预应力锚固系统”两种不可更换,而“无粘结灌油式预应力锚固系统、蜂窝式无粘结预应力锚固系统、多股成品索锚固系统”都是可以更换的。只是各种技术下,更换成本和效率有区别。

事情到这里也就告一段落。从老T目前查找的文献来看,悬索桥主缆是否可维修更换,其实已经比较清晰。对于较新的桥梁,很可能会使用新型锚固设计方案,便于更换。而对于较老的桥梁,可能因为当时条件限制,更换起来有极大难度,甚至无法更换。
但这也不意味着老的悬索桥主缆就无法维修。

起码,老T此前在知乎评论中提到的英国赛文桥的案例就比较典型。2016年,英国人对这条已有 50 年寿命的现代悬索桥进行维修,通过打入一个楔子撑开一个工作面,然后将其中一根破损索股切掉了中间 6 米,并重新用螺丝扣接上。整个维修过程,也只是占用了单向 1.5 个车道,并未造成交通中断。
总结
最后,老T觉得,我们外行对桥梁这种专业事,还是应该保持敬畏,但也不要轻易放弃“求知欲”,多翻文献,多找案例,总能拨云见日。懂不懂不丢人,肯查肯对比才靠谱。